Misión
Endulzar momentos especiales a través de creaciones de respostería artística cuidando cada dellate con amor calidad e innovación para ofrecer experiencias únicas que deleiten los sentidos.
Visión
Para 2027 ser reconocidos como una marca de repostería referente por su calidad excepcional llevando dulzura y arte a cada persona de Colombia.
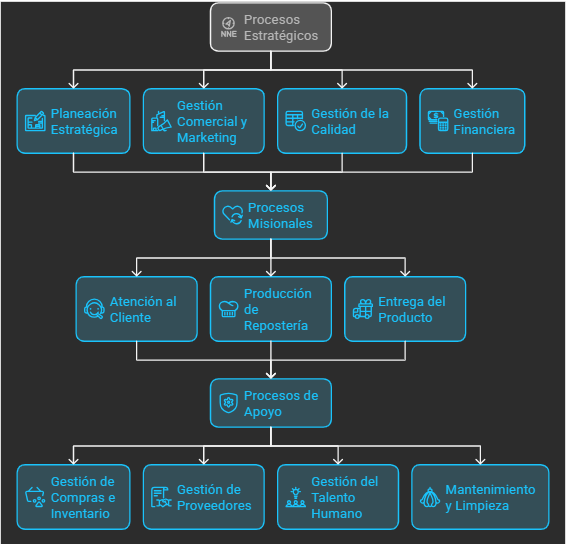
Mapa de Procesos

